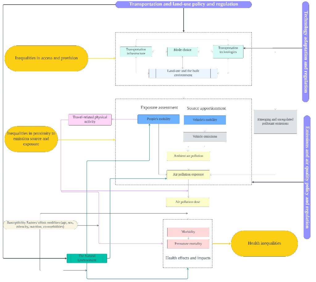
How does the built environment and traffic impact air pollution, and what does this mean for public health?

Air pollution threatens public health globally. Our exposure to air pollution is influenced by transport. Transport is both a prominent source of air pollution and an important determinant in our exposure to it. The built and natural environment also dictate how, when and where we travel, and what we are exposed to. We provide a comprehensive review of these relationships and their interactions.
Bangkok’s air: Can we fix it? A look at the challenges and solutions

Can Bangkok truly clean its air? New initiatives show promise, but key changes are needed. This analysis reveals how better infrastructure, stronger governance, and embracing renewable energy can pave the way for a healthier city.