City Know-hows
Air pollution threatens public health globally. Our exposure to air pollution is influenced by transport. Transport is both a prominent source of air pollution and an important determinant in our exposure to it. The built and natural environment also dictate how, when and where we travel, and what we are exposed to. We provide a comprehensive review of these relationships and their interactions.
Share
Target audience
Public health and transport policy professionals and city planners.
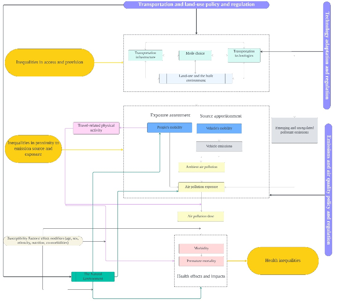
The problem
Addressing the global challenge of ambient air pollution is a major public health priority as it leads to 4.2 million premature deaths annually and adverse health effects occur at levels well-below the guidelines. Air pollution is second only to cigarette smoking as a significant risk factor for non-communicable diseases. The transport sector is both a prominent source of air pollution, and a central determinant in our exposure to it. Similarly, the built and natural environment can dictate how, when and where we travel, and what we are exposed to. Understanding these relationships is challenging, and frequently, they are not studied in the holistic fashion that is ultimately needed to improve health and wellbeing and prevent unintended consequences of narrowly focused policies/strategies.
What we did and why
We holistically reviewed recent literature concerning transportation, the built environment, air pollution and health, providing a comprehensive overview that serves as an introduction to a breadth of multidisciplinary literature for a broad audience. The interrelationships between these topics have been studied in silos in different fields, with little integration in an interdisciplinary synthesis. We therefore bring together an international multi-disciplinary team of subject-matter experts to provide meaningful interpretation and synthesis of this complex and interlinking research area.
Our study’s contribution
This review disentangles the complex inter-relationships that exist between transportation, the built environment, air pollution and health. We provide in-depth focus on air pollution as one pathway through which the built environment and transport systems influence health, due to its public health significance. We provide a comprehensive overview of a wide multidisciplinary literature including linkages between the fields, suitable for a broad audience, highlighting recent advances (including emerging data and methods), gaps, and future directions.
Impacts for city policy and practice
Policy must be evidence-informed; therefore, decision-makers require a good understanding of the linkages between transport systems, the built environment, environmental exposures, behaviour, and health. However, understanding these linkages, which are often complex and frequently overlap, can be challenging from a lay perspective. This review serves as an entry-point for communities, practitioners, policymakers, or politicians wishing to gain a greater understanding of this complex area, especially the interlinkages across disciplines that have often been studied in silos.
Further information in this field of study can be found at the websites of the Health Effects Institute and the European Federation for Transport and Environment.
Further information
Full research article:
[OPEN ACCESS] The nexus of transportation, the built environment, air pollution and health by Haneen Khreis, Harry Williams, Seyed Sajjad Abdollahpour, Matilda van den Bosch, Pierpaolo Mudu and Marko Tainio.
Related posts

We wanted to understand the types of gardening for wildlife taking place in London’s private gardens and the influence of demographic factors on the likelihood to garden for wildlife. We sent out a digital questionnaire to ask Londoners about their gardening for wildlife practices and their age, gender, ethnicity, religious beliefs, occupation, household income, accommodation type, home ownership status, garden type, shared garden or not, dependents, and conservation-organisation membership status.

Heat exposure and greenness influence health and learning outcomes. Satellite images show schools on the Coast have strong heat stress levels and low vegetation; schools in the Andes have the largest solar radiation. Reforming school infrastructure standards is urgently needed in Ecuador. To describe environmental conditions in nine Ecuadorian schools, we analyzed three variables: temperature, vegetation, and solar radiation derived from satellite images that we downloaded from Google Earth Engine. We compared schools across three ecoregions to see differences in range and average values.

The ‘runnability of cities’ as a novel spatial planning approach can enhance healthier and more enabling environments for everyone.